近日,我校永利23411集团、生物反应器工程国家重点实验室、光遗传学与合成生物学交叉学科研究中心杨弋/朱麟勇/陈显军团队在活细胞蛋白质标记与成像研究中取得重要进展,在《Cell Discovery》期刊发表题为“Design of a palette of SNAP-tag mimics of fluorescent proteins and their use as cell reporters”的研究文章。

生物过程的可视化一直以来都能够极大地吸引着科学家们的好奇心。不同类型的荧光成像工具可以帮助科学家观察生命体中多种生物事件的发生过程,其中最著名的便是荧光蛋白标记技术。不同研究领域的科学家利用荧光蛋白实现了从单分子尺度到活体动物中多种生物事件的可视化。以钱永健为代表的众多科学家利用遗传学的手段实现了对荧光蛋白性质的提升和功能的拓展。此外,科学家们还将荧光蛋白与不同底物结合蛋白进行合理化融合来构建编码荧光探针,实现对活细胞以及活体动物内生物分子的实时动态监测。荧光蛋白及其衍生技术在经历了近三十年的飞速发展,为生物学各个领域的研究做出了极大的贡献,但伴随着显微镜技术的飞速发展,现有荧光蛋白的性质已经难以这些新型仪器的成像要求。相比之下,基于蛋白质标签和激活型荧光团的荧光标记工具凭借其优越的理化性质成为新的研究热点。
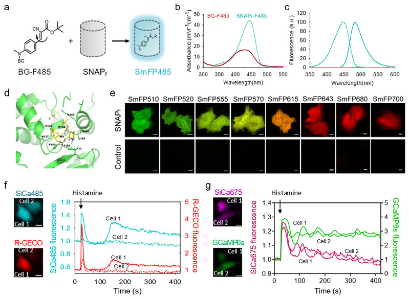
研究团队首先针对自催化蛋白质标签SNAP-tag设计开发了高信噪比的青色人造荧光蛋白SmFP485。SmFP485的荧光产生十分迅速,避免荧光蛋白生色团成熟导致的延迟,因此可以用于实时监测蛋白质的合成过程。研究团队随后对SmFP485的结构进行了解析,探究了人造荧光蛋白的荧光激活原理。在此基础上,研究团队通过化学进化的方法设计出了一系列光谱覆盖绿色到近红外波段的人造荧光蛋白,它们均具有高亮度和高信噪比的特点,特别是其在近红外波段的亮度已远超现有的成像工具,能够对活细胞以及活体动物中的蛋白质表达、蛋白质降解、蛋白质组装、蛋白质相互作用以及蛋白质运输进行原位实时标记与成像。最后,研究团队在多色人造荧光蛋白的基础上,采用蛋白质与荧光团共进化的方法设计开发出一系列光谱涵盖青色到近红外波段的钙离子遗传编码荧光探针,实现了对哺乳动物细胞中钙离子震荡的实时监测,为荧光探针的构建提供新的荧光载体。综上,研究团队开发了一系列高性能拟荧光蛋白,它们具有荧光产生迅速、亮度高、信噪比高、光谱范围广等优点,为活细胞以及活体动物中蛋白质的可视化提供了有力的工具,同时也为荧光探针的构建提供了新的思路和策略。

张大生、陈政达、杜增民、鲍丙坤和苏倪博士为本文共同第一作者,朱麟勇教授、杨弋教授和陈显军教授为本文共同通讯作者。该研究得到了国家重点研发计划、国家自然科学基金、上海市细胞代谢光遗传学技术前沿科学研究基地、生物反应器工程国家重点实验室基金等经费资助。
原文链接:https://www.nature.com/articles/s41421-023-00546-y