近日,我校永利23411集团、生物反应器工程国家重点实验室及校光遗传学与合成生物学交叉学科研究中心杨弋、陈显军教授及上海交通大学朱麟勇教授组成的研究团队在近红外荧光蛋白成像技术领域取得突破性进展,在国际方法学权威学术期刊《自然—方法》(Nature Methods)以长篇论文(Article)形式在线发表题为“NirFAP680: A Highly Bright and Stable Large Stokes Shift Near-Infrared Fluorogen-Activating Protein”的研究文章。

传统荧光蛋白的发现与发展极大地推进了生命科学的进程,众多科学家通过遗传突变的方法不断提升绿色、红色荧光蛋白的理化性质,拓展其应用边界。然而,类GFP型近红外荧光蛋白和基于光敏色素的近红外荧光蛋白均存在亮度较低(量子产率<0.2)的缺点,其亮度的上限受天然氨基酸种类和内源性生色物质的限制,难以取得进一步突破。在此背景下,兼具荧光蛋白可遗传编码特性与小分子荧光团高亮度优点的荧光遗传学工具成为新的研究热点。现有荧光遗传学标签(如HaloTag、SNAP-tag与硅罗丹明组合)在一定程度上克服了红外波段亮度低的缺点,但仍存在蛋白质标签尺寸较大(HaloTag约36 kDa)、荧光染料双光子激发亮度低等不足。因此,开发一种兼具高亮度和小尺寸的新型近红外荧光蛋白具有重要意义。
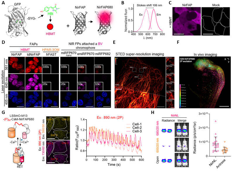
杨弋教授、陈显军教授及朱麟勇教授组成的联合攻关团队以GFP生色团为基础,设计了一种新型近红外荧光生色团HBMT,该生色团兼具背景信号低、光稳定性好和生物相容性好的特点。团队进一步通过定向进化获得了仅由116个氨基酸组成、能够高效激活HBMT荧光的蛋白标签NirFAP,二者形成的复合物NirFAP680量子产率高达0.56。与现有近红外工具相比,NirFAP680在活细胞中亮度较传统近红外荧光蛋白高出1-3个数量级,双光子激发下亮度高于经典小分子荧光染料硅罗丹明,且在单光子和双光子激发下均表现优异的光稳定性。基于这些特性,研究团队成功将NirFAP680应用于活细胞超分辨成像、活体斑马鱼神经网络与发育过程的监测以及活体小鼠神经元成像。利用NirFAP680的大斯托克斯位移和小尺寸优势,研究团队将其与LSSmOrange配对构建了具有高动态范围的FRET系统,实现了药物诱导蛋白质相互作用及胞内钙离子振荡的实时监测;此外,还将NirFAP680与青色荧光素酶NanoLuc融合开发了超亮近红外生物发光蛋白NirNL,基于该系统的蛋白质相互作用检测信噪比高达311倍,远超以传统荧光蛋白为能量受体的BRET系统。

本研究成功开发的高性能近红外荧光激活蛋白NirFAP680,兼具小尺寸、高亮度、优异光稳定性、大斯托克斯位移等多重优势,在单、双光子激发条件下活细胞亮度均超越现有工具,成功实现了活细胞超分辨成像、活体动物成像,并可作为高效的能量转移受体用于蛋白质相互作用和信号通路的实时监测。NirFAP680代表了近红外荧光激活蛋白领域的原创性突破,是目前极少数可在深层组织实现高信噪比成像的荧光遗传学工具,有望为神经科学、发育生物学等领域的深入研究提供极具价值的实用平台,也为多重成像及基于共振能量转移的功能成像技术带来新的机遇。
论文第一作者为上海交通大学陈政达博士、yl23411集团蒋丽特聘副研究员,通讯作者为上海交通大学朱麟勇教授、yl23411集团杨弋教授与陈显军教授。该研究得到了国家重点研发计划、国家自然科学基金、教育部基础学科和交叉学科突破计划、上海市细胞代谢光遗传学技术前沿科学研究基地等经费资助。
原文链接:https://www.nature.com/articles/s41592-026-03061-6